【疫情较重地区和疫情重,疫情中重地区】

本文目录一览:

最新!全国累计确诊42638例;返程和复工潮来临,哪个城市疫情传播压力最...

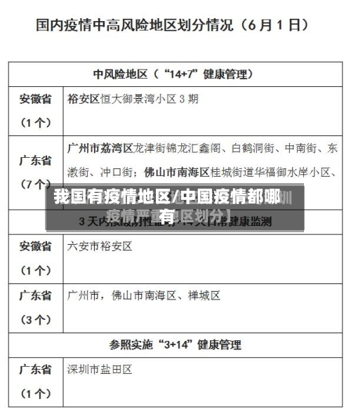
月22日晚中国第一大城市上海已经出动精锐医疗队驰援重庆,这是东部沿海首支支援重庆的省级医疗队 ,提示重庆医护人员可能相对不足。北京市。北京市疫情新增病例数持续高位增长,社会面病例数持续上升,防控工作正处于最关键、最吃紧的时刻 。22日北京市新增本土确诊388例 ,新增本土无症状感染者1098例。

累计确诊13345例,其中香港11821例(出院11522例,死亡210例) ,澳门49例(全部出院),台湾1475例(出院1116例,死亡12例)。分析:本土疫情:辽宁省新增4例本土确诊和5例本土无症状感染者 ,需关注当地防控措施及传播链调查 。境外输入压力:14例境外输入病例涉及多省份,提示口岸城市需持续强化闭环管理。

截至2月11日12时,广西百色累计报告本土确诊病例249例 ,占广西全区病例的96% ,这座边境小城在春节期间面临了前所未有的抗疫压力。以下从疫情爆发原因、防控难度 、经济压力 、社会支持等方面展开分析:疫情爆发:一场“猝不及防”的冲击源头追溯:疫情源于一名深圳返乡人员许某 。

全球累计确诊增速连续7天超10%,我国防输入压力持续加大,需强化全链条防控措施。以下是具体分析:全球疫情形势严峻 ,增速持续高位运行根据世卫组织通报,全球当日新增确诊病例超6万例,且累计确诊病例增速连续7天超过10%。

台湾15991例(出院13673例 ,死亡834例) 。数据解读与趋势分析境外输入压力持续:新增确诊病例全部为境外输入,云南(22例)占比比较高,可能与边境防控及世界航班入境有关。上海、广东等口岸城市输入病例较多 ,反映世界人员流动带来的防控挑战。

意大利新冠疫情的最新情况如下:新增确诊与累计确诊:过去24小时,意大利新增确诊病例1492例,累计确诊病例达7375例 。死亡病例情况:新增死亡病例133例 ,累计死亡病例达366例 。死亡病例中,仅2例年龄在60岁以下,其余均在60岁至95岁之间 ,平均年龄为81岁 ,表明老年群体受疫情影响更为严重。

从百度搜索指数,看各省口罩需求的疫情防御战

从百度搜索指数看,在2020年1月13日-2月11日期间,各省份民众对口罩的关注度因疫情发展、信息传播等因素呈现不同变化趋势 ,反映出各地在疫情防御战中对口罩需求的动态情况。 具体分析如下:整体趋势与疫情发展关联:2020年1月13日 - 2月11日期间,随着疫情的发展,各省份“口罩 ”百度搜索指数整体呈现上升趋势 。

以3M N95口罩和一次性医用口罩为例 ,2月26日费用指数比较高时,市场平均价分别为35元/个和98元/个;3月26日最低时分别为134元/个和38元/个;4月7日小幅上涨后分别为13元/个和37元/个,疫情前这两类口罩市场平均价大约为91元/个和8元/个。

欧美日韩政府及医院 、救济协会和红十字会等机构 ,将购买大量口罩输送给医疗机构。 疫情过后,各国政府将加强卫生防御体系,口罩成为战略物资 ,加大储备 。 药妆店、卖场等将大量采购口罩转售给民众。 普通民众,特别是患病和恐慌的民众,将大量购买口罩。全球人口近14亿 ,每人至少希望有一个口罩 。

“从武汉争夺战 ,到常态疫情防控,再到应战德尔塔、奥密克戎的全传动链条精确防控,大家一直坚持‘动态性清零’指导方针 ,发觉一起 、浇灭一起。实践经验证明,‘动态性清零’是现阶段综合疫情防控和社会经济发展的比较好挑选,是近来在我国疫情防控尽量守好的道德底线。”李斌说 。

有序放开,分地区 、分人群、分毒株(或轻重)管理,乃大势所趋

〖壹〗、有序放开 ,分地区 、分人群、分毒株(或轻重)管理,确实是大势所趋。新冠疫情已经肆虐三年,全球各国都在这场没有硝烟的战争中付出了巨大的努力。随着病毒的不断变异 ,其传播特性和致病性也发生了显著变化 。因此,继续采取一刀切的防控措施显然已经不再是最优选取 。

〖贰〗、例如,未采取防控措施时 ,高传染性病毒可能使感染人数在短期内激增,威胁高危人群(如老年人 、基础疾病患者)的生命安全。因此,在疫情高峰期或病毒毒性较强时 ,盲目放开管理并非最佳选取。

〖叁〗 、部分言论存在“唯恐天下不乱”的倾向传播负能量与极端建议:如“实体店别做 ”“远离城市”“静观其变”等言论 ,可能引发恐慌情绪,干扰正常生产生活 。此类观点缺乏科学依据,更多是情绪宣泄或博眼球。毒株分地区/单位的谣言:病毒变异是随机过程 ,无证据表明特定地区或单位的毒株“更强/更弱 ”。

中国疫情严重的七个城市

中国疫情严重的七个城市包括武汉、上海、广州 、深圳、北京、重庆和成都 。这些城市在过去的一段时间内,由于各种原因,疫情形势较为严峻。武汉作为疫情最初爆发的城市 ,受到了广泛的关注。在初期,武汉的疫情形势异常严峻,但随着全国上下的共同努力和有效防控措施的实施 ,疫情逐渐得到了控制 。

近来中国疫情较严重的有八个城市新疆乌鲁木齐 、江西吉安、黑龙江大庆、海南海口 、内蒙古赤峰、广东深圳、西藏拉萨 、四川成都。

上海疫情受到全国高度关注且被认为“严重”,主要与疫情传播规模与防控难度、城市地位与影响、防控过程中的个别问题引发舆论关注 、全国支援下的压力与期待等多方面因素有关。

不同阶段新冠疫情影响最严重的城市不同,近来没有权威信息表明哪个城市处于疫情最严重状态 。 疫情初期(2019年12月-2020年初) 中国新冠疫情最早在武汉被发现并大规模暴发 ,该市因人口密集且正值春运期间,出现大量病例集中暴发,成为全球首个疫情重灾区。

近来国内疫情最严重的 ,有八个城市疫情最严重。

2025年有哪些城市的甲流疫情严重程度较高

南方省份:广东省疫情较为严重 ,传播保持高势头,10月下旬广州单日确诊病例较上月增长210%,呈现“学校-家庭-社区”链式传播;四川省已进入流感流行期 ,病例数快速上升,10月下旬每周病例数达1万余例;浙江省多地学校频繁出现聚集性疫情,部分班级临时停课 ,10月下旬全省流感病毒阳性率达17% 。

自2024年12月中旬以来,全国流感疫情整体处于高流行水平,监测显示疫情涉及包括长沙 、广州、深圳在内的28个城市 。根据媒体报道 ,北京的甲型流感疫情也较为严重,其发热门诊在高峰期接待量显著增加。此外,杭州、上海 、天津等地也出现了类似的发热症状人群增多的情况。

通常在甲流流行季 ,人口密集、流动性大的大城市,如北京、上海 、广州等,因人员交流频繁 ,病毒传播机会相对较多 ,疫情可能相对突出 。但这并不意味着其他城市疫情就一定不严重,一些中小城市、人口密集的城镇等,若防控措施不到位、人群易感程度高 ,也可能出现较为严重的甲流疫情。

通常在人口密集且流动频繁的大城市,如北京 、上海、广州、深圳等,人群聚集活动多 ,病毒传播机会相对增加,甲流流行风险可能较高。在冬春季节,气候因素也可能促使病毒传播 ,一些气候适宜病毒存活和传播的地区,甲流流行程度或许会上升 。但具体到2025年,各城市甲流流行程度会因当年实际情况而不同。

文章推荐

  • 临沂地区疫情图片/山东临沂市疫情区吗

    本文目录一览:〖壹〗、最新!全国累计确诊42638例;返程和复工潮来临,哪个城市疫情传播压力最...〖贰〗、从百度搜索指数,看各省口罩需求的疫情防御战〖叁〗、有序放开,分地区、分人群、分毒株(或轻重)管理,乃大势所趋〖肆〗、中国疫情严重的七个城市〖伍〗、2025年...

    2026年04月14日
    2
  • 河南哪里是疫情地区(河南那个地方是疫区)

    本文目录一览:〖壹〗、最新!全国累计确诊42638例;返程和复工潮来临,哪个城市疫情传播压力最...〖贰〗、从百度搜索指数,看各省口罩需求的疫情防御战〖叁〗、有序放开,分地区、分人群、分毒株(或轻重)管理,乃大势所趋〖肆〗、中国疫情严重的七个城市〖伍〗、2025年...

    2026年04月14日
    0
  • 阜阳地区学校疫情(阜阳学校疫情防控最新要求)

    本文目录一览:〖壹〗、最新!全国累计确诊42638例;返程和复工潮来临,哪个城市疫情传播压力最...〖贰〗、从百度搜索指数,看各省口罩需求的疫情防御战〖叁〗、有序放开,分地区、分人群、分毒株(或轻重)管理,乃大势所趋〖肆〗、中国疫情严重的七个城市〖伍〗、2025年...

    2026年04月14日
    0
  • 【大庆疫情在哪个地区,大庆疫情严重不严重】

    本文目录一览:〖壹〗、最新!全国累计确诊42638例;返程和复工潮来临,哪个城市疫情传播压力最...〖贰〗、从百度搜索指数,看各省口罩需求的疫情防御战〖叁〗、有序放开,分地区、分人群、分毒株(或轻重)管理,乃大势所趋〖肆〗、中国疫情严重的七个城市〖伍〗、2025年...

    2026年04月14日
    0