疫情中国那些地区严重/疫情中国哪里严重

本文目录一览:

中国那个地区疫情最严重?

〖壹〗 、上海疫情受到全国高度关注且被认为“严重 ”,主要与疫情传播规模与防控难度、城市地位与影响、防控过程中的个别问题引发舆论关注 、全国支援下的压力与期待等多方面因素有关 。

〖贰〗 、中国最严重的疫情是新型冠状病毒肺炎疫情 ,且疫情初期最为严重的地区是湖北省武汉市。以下是关于此疫情在中国最严重地区的详细说明:首次爆发地:新型冠状病毒肺炎疫情自2020年初在中国湖北省武汉市首次爆发,并迅速蔓延至全国各地及全球范围。

〖叁〗、新冠哪个城市最严重,这取决于不同的时间和地区 。在中国:武汉:作为新冠疫情的发源地 ,武汉在疫情初期面临着极其严峻的形势,病例数量和死亡人数都相对较高。但随着全国疫情防控工作的深入进行,武汉的疫情形势已经得到了极大的改善。

〖肆〗、湖北省 、黑龙江省、江苏省、山东省 、河南省 。根据全国疫情防控中心显示 ,湖北省是最严重的,其次就数黑龙江省了,全国各地都不要黑龙江身份的打工者。都怕被传染 ,年后外出的打工者有百分八十五的人都被劝返回黑龙江省了。

基孔肯尼雅病毒中国哪些地区有了

截至2025年 ,基孔肯雅病毒在中国主要活跃于南方部分省份,其中广东和云南的疫情较为突出 。 广东地区:境外输入与本地传播并存 广东是疫情最集中的区域,2025年7月佛山发生境外输入继发聚集性疫情 ,累计病例2659例 。此前,东莞、广州、茂名等地也报告过输入性或本地病例。

本地感染风险极低:北京市疾控中心明确表示,北京市居民本地感染基孔肯雅热的风险极低。这意味着 ,在北京本地因自然环境因素导致的感染概率非常小 。

中国疫情最严重那几个省

〖壹〗 、湖北省、黑龙江省、江苏省 、山东省、河南省。根据全国疫情防控中心显示,湖北省是最严重的,其次就数黑龙江省了 ,全国各地都不要黑龙江身份的打工者。都怕被传染,年后外出的打工者有百分八十五的人都被劝返回黑龙江省了 。

〖贰〗、总之,湖北省 、广东省和河南省是疫情最严重的三个省份。面对疫情的挑战 ,这些省份采取了积极的防控措施,付出了巨大的努力,为抗击疫情做出了重要贡献。同时 ,我们也应该认识到疫情的严重性和复杂性 ,继续加强防控工作,共同维护人民群众的生命安全和身体健康 。

〖叁〗 、答案是:广东、上海、山西 、重庆、浙江等省份近来疫情相比较严重。随着新冠病毒的传播能力的增强,其它省份形势也比较严峻。

〖肆〗、中国疫情最严重的十个省是北京 、上海、湖北、江苏 、浙江、安徽、河南 、广东、重庆和福建省 。根据相关公开信息显示截止到2022年12月31日中国疫情已排名前十的省份为北京、上海 、湖北 、江苏、浙江、安徽 、河南、广东、重庆和福建省 ,是按照疫情感染人数来排名的。

流感疫情最严重的17个省份有哪些?

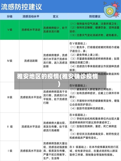
〖壹〗 、中国疾控中心病毒病所研究员王大燕在2025年12月5日的国家卫生健康委新闻发布会上透露,全国共有17个省份的流感处于高流行水平,但官方并未公布这17个省份的具体名单。 当前流行态势监测数据显示 ,其余省份的流感活动处于中流行水平 。

〖贰〗、近来官方尚未公布具体的17个省份名单 。根据中国疾控中心病毒病所研究员王大燕在12月5日国家卫生健康委新闻发布会上的消息,全国共有17个省份流感处于高流行水平。

〖叁〗、但公开信息未明确指出具体哪些省份或哪个省份的流感病例数量比较多。截至2025年11月30日的监测数据显示,全国共报告1541起流感样病例暴发疫情 。在发热门诊有流感症状的患者中 ,最终确诊流感的比例,南方省份为45%,北方省份为41% ,南北方的流行水平较为接近。

中国疫情严重的七个城市

中国疫情严重的七个城市包括武汉 、上海、广州、深圳 、北京、重庆和成都。这些城市在过去的一段时间内,由于各种原因,疫情形势较为严峻 。武汉作为疫情最初爆发的城市 ,受到了广泛的关注。在初期 ,武汉的疫情形势异常严峻,但随着全国上下的共同努力和有效防控措施的实施,疫情逐渐得到了控制。

近来中国疫情较严重的有八个城市新疆乌鲁木齐、江西吉安 、黑龙江大庆 、海南海口、内蒙古赤峰、广东深圳 、西藏拉萨、四川成都 。

不同阶段新冠疫情影响最严重的城市不同 ,近来没有权威信息表明哪个城市处于疫情最严重状态。 疫情初期(2019年12月-2020年初) 中国新冠疫情最早在武汉被发现并大规模暴发,该市因人口密集且正值春运期间,出现大量病例集中暴发 ,成为全球首个疫情重灾区。

上海疫情受到全国高度关注且被认为“严重”,主要与疫情传播规模与防控难度、城市地位与影响 、防控过程中的个别问题引发舆论关注、全国支援下的压力与期待等多方面因素有关 。

中国疫情最严重的三个省

江苏省是近来全国疫情最为严重的省份之一。根据最新的中高风险区域名单,江苏省拥有2个高风险地区和50个中风险地区。8月1日 ,江苏新增40例本土确诊病例,其中11例为轻型,29例为普通型 。同时 ,新增2例本土无症状感染者,以及3例境外输入确诊病例 。

近来没有直接数据表明台湾省疫情现存确诊人数多于西安,且西安疫情已得到有效控制 ,而台湾省疫情形势需结合其最新官方数据评估 ,以下为详细分析:西安疫情现状 规模与特点:西安疫情是我国自武汉以来,在超大城市中发生的病例数比较多、规模最大的一次本土疫情,发病数达1800例以上。

疫情最严重的三个省是湖北省 、广东省和河南省。湖北省是疫情爆发的中心地带 ,尤其是武汉市 。这里最初出现了大量病例,并迅速成为全国乃至全球关注的焦点。湖北省的疫情严重程度与武汉市的华南海鲜市场有关,这里被认为是病毒传播的源头之一。随后 ,湖北省及武汉市采取了严格的封城措施,以遏制病毒的传播 。

文章推荐

  • 雅安地区的疫情(雅安确诊疫情)

    本文目录一览:〖壹〗、中国那个地区疫情最严重?〖贰〗、基孔肯尼雅病毒中国哪些地区有了〖叁〗、中国疫情最严重那几个省〖肆〗、流感疫情最严重的17个省份有哪些?〖伍〗、中国疫情严重的七个城市〖陆〗、中国疫情最严重的三个省中国那个地区疫情最严重?〖壹〗、上海...

    2026年04月12日
    0
  • 苏州地区疫情地图(苏州地区疫情地图实时更新)

    本文目录一览:〖壹〗、中国那个地区疫情最严重?〖贰〗、基孔肯尼雅病毒中国哪些地区有了〖叁〗、中国疫情最严重那几个省〖肆〗、流感疫情最严重的17个省份有哪些?〖伍〗、中国疫情严重的七个城市〖陆〗、中国疫情最严重的三个省中国那个地区疫情最严重?〖壹〗、上海...

    2026年04月12日
    8
  • 甘肃疫情划分地区/甘肃疫情区域划分

    本文目录一览:〖壹〗、中国那个地区疫情最严重?〖贰〗、基孔肯尼雅病毒中国哪些地区有了〖叁〗、中国疫情最严重那几个省〖肆〗、流感疫情最严重的17个省份有哪些?〖伍〗、中国疫情严重的七个城市〖陆〗、中国疫情最严重的三个省中国那个地区疫情最严重?〖壹〗、上海...

    2026年04月12日
    7
  • 扬州首个疫情地区/扬州疫情叫什么名字

    本文目录一览:〖壹〗、中国那个地区疫情最严重?〖贰〗、基孔肯尼雅病毒中国哪些地区有了〖叁〗、中国疫情最严重那几个省〖肆〗、流感疫情最严重的17个省份有哪些?〖伍〗、中国疫情严重的七个城市〖陆〗、中国疫情最严重的三个省中国那个地区疫情最严重?〖壹〗、上海...

    2026年04月12日
    8