本文目录一览:
- 〖壹〗、11月17日舟山普陀区继续开展重点区域核酸检测
- 〖贰〗、11月21日至22日舟山普陀区继续开展重点区域核酸检测
- 〖叁〗 、浙江带星号的市区有哪些
- 〖肆〗、宁波舟山港附近出现疫情,严重影响港口作业
11月17日舟山普陀区继续开展重点区域核酸检测
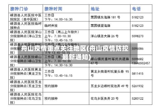
检测时间核酸检测采样时间:上午7时至上午11时。检测区域检测区域一:东港新区全域 。检测区域二:城北中颢花园、瑞丰家园。具体核酸检测采样地点见下表注意事项请根据所在社区和单位工作人员的通知,携带智能手机 、本人有效身份证件 ,在规定检测时间内,分时段有序到达指定地点开展核酸检测。

关于普陀区继续开展重点区域核酸检测的通告截至11月17日11:30,普陀区重点区域核酸检测共采样47509人次 ,结果均为阴性 。截至18时,当天隔离点相关重点人员核酸检测结果均为阴性。18日将继续开展一轮重点区域核酸检测,现将有关事项通告如下:检测对象检测区域内所有人员。

截至11月20日12:00 ,普陀区重点区域核酸检测共采样76309人次,结果均为阴性 。截至17:30,今日隔离点相关重点人员核酸检测结果均为阴性。

11月21日至22日舟山普陀区继续开展重点区域核酸检测
截至11月20日12:00 ,普陀区重点区域核酸检测共采样76309人次,结果均为阴性。截至17:30,今日隔离点相关重点人员核酸检测结果均为阴性 。
日将继续开展一轮重点区域核酸检测 ,现将有关事项通告如下:检测对象检测区域内所有人员。检测时间核酸检测采样时间:11月18日上午7时至上午11时检测区域检测区域一:东港新区全域。检测区域二:城北中颢花园、瑞丰家园 。
检测对象检测区域内所有人员。检测时间核酸检测采样时间:上午7时至上午11时。检测区域检测区域一:东港新区全域。检测区域二:城北中颢花园、瑞丰家园 。
【济南:自11月23日0时起,市内六区餐饮经营场所暂停堂食】11月22日下午4:30,济南市召开新冠肺炎疫情防控新闻发布会,济南市常态化疫情防控和处置工作指挥部综合协调组常务副组长张蓉介绍 ,2022年11月21日12时至11月22日12时,全市报告新增本土确诊病例13例 、无症状感染者430例。
根据当前疫情防控工作需要,经江北新区新冠肺炎疫情联防联控工作指挥部研究 ,决定于11月21日、11月22日开展两轮核酸检测工作,现将有关事项通告如下:时间安排上午8:00-10:00;下午15:30-21:00采检对象江北新区居民及机关企事业单位员工。
现通告如下:筛查时间自2022年11月23日7时起至2022年11月25日21时止,期间开展3轮核酸筛查 。
浙江带星号的市区有哪些
浙江多个市区近来存在疫情高中风险地区 ,这些地区包括但不限于杭州的余杭区、西湖区 、钱塘区、江干区、拱墅区 、上城区,嘉兴的海宁市、平湖市、桐乡市、嘉善县,宁波的江北区 ,温州的苍南县,以及金华 、丽水、衢州、台州 、舟山群岛和湖州的安吉、南浔等地。
行程码上面的这种星号,表示之前去过的地方可能存在中高风险区 ,一般过14天之后会自动更新消失的,低风险区的话,是不会带星的。低风险地区是指当地无确诊病例,或连续14天无新增确诊病例的地区 。
无法取消 ,只能等所在城市风险降低以后就不带星了。到访地右上角的星号标记表示当前该城市存在中风险或高风险地区,并不表示用户实际到访过这些中高风险地区。星号和用户个人健康状况无关,仅作为中高风险地区的提示标志 ,方便管理人员查验 。当您过往14天内行程不包含中高风险地区城市后,星号会自行消失。
消费抑制问题:带“星号”期间,用户可能面临酒店拒住、景区禁入 、商务活动受阻等情况 ,直接抑制消费意愿。据统计,2022年上半年社会消费品零售总额增速放缓,取消“星号”有助于释放被压抑的消费需求 。
宁波舟山港附近出现疫情,严重影响港口作业
〖壹〗、码头与交通管制方面 大榭码头临时封闭:疫情在凌晨于柴桥被发现后 ,大榭码头迅速采取临时封闭措施,这是港口作业的核心区域之一,其封闭直接导致该码头无法正常进行货物的装卸等操作 ,影响了货物的流转效率。货车集合基地关闭:货车集合基地的关闭,使得原本在此集结、调配的货车无法正常运作。
〖贰〗 、月11日上午,宁波舟山港码头1名工作人员新冠病毒核酸检测呈阳性,导致梅山岛集装箱设施暂停运营 ,引发对全球供应链潜在风险的担忧。阳性人员基本情况涉事人员余某,男性,34岁 ,就职于宁波梅东集装箱码头有限公司,居住于梅山港区金创工业园区宿舍 。
〖叁〗、宁波舟山梅山港码头暂停运营导致靠港船舶数量从200艘锐减至60艘,主要因发现新冠病毒核酸检测阳性人员后采取封闭措施 ,引发全球贸易连锁反应。 事件背景与直接原因疫情触发封闭:8月11日上午,宁波舟山港码头发现1例新冠病毒核酸检测阳性人员,梅山港码头随即暂停运营 ,相关区域进行环境消杀并扩大检测范围。
〖肆〗、宁波北仑核心港区疫情对全球航运物流业造成了严重影响,主要体现在港口运营受阻 、集卡运输受限、供应链受冲击等方面 。港口运营受阻宁波舟山港是中国第二大、全球第三大集装箱港,其核心港区位于北仑区。此次疫情导致北仑封控区全面封闭隔离 ,距离港口近在咫尺,对港口的正常运营造成了直接影响。
〖伍〗、宁波舟山港梅山码头因作业人员新冠阳性紧急暂停进提箱服务,是当地为控制疫情扩散采取的防控举措,近来密切接触者已管控 ,后续影响有待观察 。
〖陆〗 、宁波舟山港部分关闭的直接影响短期运营调整:梅山港区暂停作业后,约28艘集装箱船停靠港外等待泊位,港口船舶数量锐减70%。尽管其他港区通过延长运行时间、引导船舶至替代码头等措施缓解压力 ,但仍可能引发局部拥堵。
